When the time came to actually build Tubby in Blender, I would’ve been totally lost if not for an awesome tutorial from Brad’s Art School on YouTube. Brad did an amazing job of explaining the basics of Blender and kept me entertained and motivated throughout the video. Working through the lesson and building a car with Brad taught me all I needed to know to accomplish this week’s task.
Using my orthographic image of Tubby from last week, I started with the head. Following my instructor’s (Prof. Deb Krikun) suggestions, I made Tubby’s “eye” more prominent than in the original design. I used ascending and descending cones connected at the bases and flattened the top and bottom using a boolean for the structure of the head. For the “eye” I used a transformed cube with an inset and extruded face.

Up next was the torso, which consisted of three transformed cylinders and another transformed cube with an inset and extruded face.

Finally came the arms and hover disc. I made one arm with a combination of cubes and cylinders and mirrored it to make the opposing arm. The hover disc was formed by using a torus with a ring extruded where eventually flames or air will exit to elevate Tubby from the ground.


Below is a final rendered image of Tubby without any materials or textures.

Here is a render after playing around with materials.

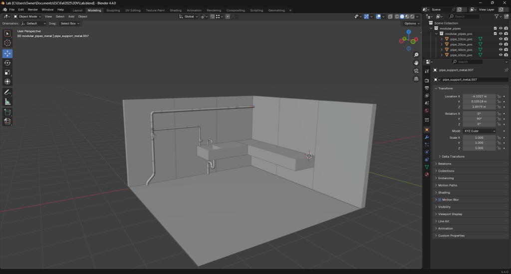
Moving onto scenery, I thought about placing Tubby in a lab. I found a set of modular pipes by Kuutti Siitonen on Polyhaven that I felt would work for that setting.

It took some time and patience, but with the use of the duplicate, move, rotate, and transform tools I was able to add pipes and connect them to the wall. The sink was made using loop cuts, insetting, and a pipe boolean cut for the drain. Together with the counter, this created the basic lab.





After looking for additional assets I reconsidered the setting for my scene and decided to have it set in outer space. I found a nice environment map on Blenderkit that worked well for this scenario. Additionally, I found some premade meteors and an alien on Blenderkit that I will be working into the scene.


Tubby needed someone or something to interact with, so I made “Legs”, a purple space octopus with an impressive “smile”.


